Zusammen sind wir stärker als jede Gemeinde für sich alleine
Durch einen Zusammenschluss von Aarau und Unterentfelden wird eine lebenswerte, starke Gemeinschaft geschaffen, die bestens für die Herausforderungen der Zukunft gerüstet ist. Bewährte Strukturen sollen im Rahmen eines Zusammenschlusses beibehalten werden. Um möglichst breit abgestützt zu sein, soll der Zusammenschlussprozess in enger Abstimmung mit der Bevölkerung vorangetrieben werden. So werden beide Gemeinden für die Zukunft gewappnet, und können gemeinsam aus einer Position der Stärke heraus agieren. Ihre Unterstützung ist eine Investition in die Zukunft Ihrer Gemeinde –
wir wollen «zämewachse» und «zäme wachse».
Transparenz und Mitgestaltung
Im Rahmen des Zusammenschlussprojekts Aarau-Unterentfelden wurde eine Resonanzgruppe zur Förderung der Gesellschaftsbeteiligung geschaffen. Die bei den drei erfolgreichen Treffen der Resonanzgruppe im Jahr 2025 erarbeiteten Erkenntnisse wurden sowohl im Grob- als auch im Detailkonzept eingearbeitet.
Für die Bevölkerung sowie die betroffenen Interessengruppen besteht jederzeit die Möglichkeit, die Projektsteuerungsgruppe zu kontaktieren. Diese legt grossen Wert darauf, dass sowohl positive als auch negative Stimmen und Kritik ernst genommen und seriös bearbeitet werden.
Rückmeldungen an die Projektsteuerung können via Kontaktformular angebracht werden.
Eine weitere Möglichkeit zur Einbringung der Bevölkerung in das Projekt sind die öffentlichen Veranstaltungen. Weitere Informationen zu den öffentlichen Veranstaltungen finden sich unten in der Timeline.
Der Zeitplan
Im Folgenden ist der Zeitplan des Projekts abgebildet. Im Jahr 2024 wird das Grobkonzept erarbeitet, 2025 das Detailkonzept sowie die Einwohnerinnen und Einwohner durch öffentliche Veranstaltungen und die Treffen der Resonanzgruppe miteingebunden. 2026 werden die Volksabstimmungen stattfinden. Nach allfällig positivem Entscheid der Abstimmungen für einen Zusammenschluss ist die Umsetzungsphase 2027 geplant und der faktische Zusammenschluss auf den 1. Januar 2028.
Die detaillierten Meilensteine finden Sie nachfolgend im Zeitplan aufgeführt:
Erstes Treffen der beiden Exekutiven
Am 4. September 2023 trafen sich die Exekutiven von Aarau und Unterentfelden auf dem Landenhof und bekundeten ihre gegenseitige Absicht, einen Zusammenschluss beider Gemeinden anzustreben. Es wurde eine Projektsteuerungsgruppe mit nachfolgender Zusammensetzung gebildet:
- Hanspeter Hilfiker, Stadtpräsident Aarau
- Alfred Stiner, Gemeindeammann Unterentfelden
- Silvia Dell’Aquila, Stadträtin Aarau
- Guido Scherer, Gemeinderat Unterentfelden
- Fabian Humbel, damaliger Stadtschreiber Aarau bis 30. September 2024 / Dr. Marco Salvini Stadtschreiber Aarau, ab 1. Oktober 2024
- Sarah Joho, Gemeindeschreiberin Unterentfelden
- Co-Projektleitung der Sektion Organisation und Strategie der Stadt Aarau
Im Anschluss wurden ein Projektzeitplan sowie die Projektorganisation für einen möglichen Zusammenschluss erarbeitet und beschlossen. Als Zieltermin für den Zusammenschluss wird, vorbehaltlich der Zustimmung der Stimmberechtigten der beiden Gemeinden im Herbst 2026, der 1. Januar 2028 angestrebt.
Ausserdem verpflichtete sich die Projektsteuerungsgruppe, die Bevölkerung, politische Parteien und verschiedene Interessensgruppen aktiv in den Prozess des Zusammenschlusses miteinzubeziehen. Um dieser Verpflichtung gerecht zu werden, wurde die Bildung einer Resonanzgruppe bestehend aus Einwohnerinnen und Einwohnern, Parteien, Fraktionen, Vereine und Ortsbürgergemeinde sowie die Bildung einer Feedbackgruppe bestehend aus Mitarbeitenden der Stadt Aarau und der Gemeinde Unterentfelden geplant.
Genehmigung des Projektierungskredits in der Höhe von insgesamt CHF 250’000.-
Am 3. Juni 2024 stimmte die Gemeindeversammlung Unterentfelden dem Projektierungskredit zu. Zwei Wochen später tat es der Einwohnerrat Aarau gleich und genehmigte am 24. Juni 2024 den Kredit seinerseits ebenfalls.
Der Betrag von insgesamt CHF 250’000.- stellt einen Verpflichtungskredit dar, da sich das Zusammenschlussprojekt Aarau-Unterentfelden über mehrere Jahre erstrecken wird und mit verschiedensten Aufwänden verbunden ist. Die Aufteilung der Projektierungskosten erfolgt auf Basis der jeweiligen Einwohnerzahlen Ende 2023 (gerundet auf CHF 10’000). Auf Basis dieses Berechnungsschlüssels beträgt die Beteiligung am Projektierungskredit für die Stadt Aarau CHF 210’000.- und für die Gemeinde Unterentfelden CHF 40’000.-.
Das Budget deckt Kosten und Aufwände für die Leitung des Projekts, die IT-Konzeption, externe Abklärungen und Beratungen, Ausgaben für Veranstaltungen und Kommunikationsmassnahmen.
Wo immer möglich, werden die Projektaufgaben intern in den beiden beteiligten Gemeinden ausgeführt. Die Aufwendungen von CHF 100’000.- für die Projektleitung werden durch Eigenleistungen der Stadt Aarau erbracht, da die Sektion Strategie und Organisation diese übernimmt. Da jedoch aufgrund der begrenzt vorhandenen Ressourcen und des erforderlichen Spezialfachwissens nicht alle Arbeiten intern erledigt werden können, sind externe Kosten in Höhe von CHF 50’000.- für die IT-Konzeption und weitere CHF 50’000.- für zusätzliche externe Beratungsdienstleistungen im Projektierungskredit enthalten.
Eine detaillierte Aufstellung der Aufwände und die Berechnung des Verteilschlüssels finden sich hier.
Ausarbeitung Grobkonzept und Aufstellung Feedback- und Resonanzgruppe
In den Monaten Juni bis Dezember 2024 wurde das Grobkonzept für das Zusammenschlussprojekt Aarau-Unterentfelden entwickelt, planmässig bis Ende 2024 finalisiert und eine Feedback- sowie eine Resonanzgruppe ins Leben gerufen. Das Grobkonzept enthält die aktuelle Ist-Situation in beiden Gemeinden sowie die grobe Skizzierung, wie die angestrebte Situation hinsichtlich aller Teilprojekte von «Zäme wachse» künftig aussehen könnte. Ausserdem finden sich darin auch die Überführungsgrundsätze. Auf Basis dieses Grobkonzepts wird im Jahr 2025 als nächster Meilenstein im Projekt das Detailkonzept erarbeitet.
Das Grobkonzept findet sich hier.
Während sich die Feedbackgruppe aus Mitarbeitenden der Stadt Aarau sowie der Gemeinde Unterentfelden zusammensetzt, wird die Resonanzgruppe durch Vertreterinnen und Vertreter aus der Bevölkerung und verschiedenen Interessengruppen gebildet. So erhält die Bevölkerung die Möglichkeit, sich aktiv an der Ausarbeitung dieses Vorhabens beteiligen zu können und die Entwicklung ihrer Gemeinde mitzugestalten. Um innerhalb der Resonanzgruppe eine möglichst grosse Vielfalt zu gewährleisten, erfolgt die Auswahl der Teilnehmenden teilweise per Auslosung.
Die Meldung zum Auslosungsverfahren für die Resonanzgruppe ist abgeschlossen (30.11.2024).
Die Resonanzgruppe setzt sich aus 31 Personen zusammen und trifft sich 3 Mal im Jahr 2025: im Februar, im August und im Dezember.
Öffentliche Veranstaltung in Aarau, Politapéro in Unterentfelden
Partizipation im Zusammenschlussprojekt ist äusserst wichtig. In Aarau fand deshalb eine öffentliche Veranstaltung und in Unterentfelden der jährliche Politapéro statt. Beide Veranstaltungen wurden von den Teilnehmenden (insgesamt ca. 200 Personen) sehr geschätzt. Im Zentrum der Diskussion an beiden Veranstaltungen standen folgende Themen:
- Die Zusammensetzung und Dauer einer Übergangsphase des zukünftigen Einwohnerrates und Stadtrates in der Amtsperiode 2026–2029
- Spürbare Auswirkungen eines Zusammenschlusses auf die Bevölkerung, beispielsweise Anpassungen von Reglementen und finanzielle Konsequenzen
- Chancen und Herausforderungen eines Zusammenschlusses
- Auswirkungen auf das Personal in Unterentfelden
Die beiden öffentlichen Veranstaltungen boten eine wertvolle Gelegenheit für einen offenen und transparenten Austausch, bei dem sich die Bevölkerung aktiv einbringen konnte – ein weiterer Schritt in Richtung einer gemeinsamen Zukunft.
Die Unterlagen der beiden Veranstaltungen finden sie hier:
Veranstaltung in Aarau (PDF)
Politapéro in Unterentfelden (PDF)


Die nächste öffentliche Informationsveranstaltung findet am 15. Januar 2026 im Kultur & Kongresshaus (KUK) Aarau, Saal 1, statt. Das Eintreffen der Teilnehmenden ist ab 17.30 Uhr vorgesehen, Veranstaltungsbeginn ist 18.30 Uhr (maximale Dauer bis 21.00 Uhr). Im Rahmen der Informationsveranstaltung werden aktuelle Infos zum Zusammenschlussprojekt vermittelt. Ergänzend sind ein Rückblick sowie ein Ausblick und eine offene Fragerunde geplant.
Erstes Treffen Resonanzgruppe
Um den Zusammenschluss optimal zu gestalten, wird die Bevölkerung stärker eingebunden. 2025 sind eine Resonanzgruppe sowie weitere Austauschformate geplant. Die interne und externe Kommunikation spielt dabei eine zentrale Rolle, um eine lebenswerte Gemeinde zu schaffen.
Resonanzgruppe: Zusammensetzung und Informationsfluss
- November 2024: Aufruf zur Teilnahme (Medien, Webseite, Social Media)
- Dezember 2024: Auslosung der Mitglieder

Die Resonanzgruppe wird frühzeitig über Projektthemen informiert und diskutiert diese in den Sitzungen. Zusammenfassungen der Sitzungen werden auf www.zäme-wachse.ch veröffentlicht. Es ist ausdrücklich erwünscht, dass Fragen, Meinungen und Kritik aus der Bevölkerung an die Mitglieder über info@zäme-wachse.ch herangetragen werden können. Der Informationsfluss ist hierbei sichergestellt.
Mitwirkung und Entscheidungsfindung
Die Resonanzgruppe…
- gibt Stimmungsbilder und Empfehlungen an die Projektsteuerung weiter
- trifft keine eigenen Entscheidungen, sondern berät die Projektsteuerung
- steht in engem Austausch mit der Projektsteuerung
Die Resonanzgruppe des Projekts «Zäme wachse» traf sich am 22. Februar 2025 erstmals. Bei der Veranstaltung wurden in engagierten Diskussionen zentrale Themen wie Schule, Kooperationen und der Legislaturwechsel mitten im Projektverlauf behandelt. Die Teilnehmenden brachten ihre jeweiligen Perspektiven ein, skizzierten erste Hypothesen und tauschten sich aus. Die gewonnenen Erkenntnisse fliessen in die weitere Ausarbeitung des Detailkonzepts ein, wobei sowohl kritische als auch unterstützende Stimmen Berücksichtigung finden.
Die Zusammenfassung des Treffens ist hier einsehbar.
Sie möchten wissen, wer in der Resonanzgruppe dabei ist und/oder ein Mitglied direkt kontaktieren? Hier finden sie die entsprechenden Angaben.


Zweites Treffen der Resonanzgruppe
Die Resonanzgruppe des Projekts «Zäme wachse» fand sich am 20. August 2025 zu ihrem zweiten Treffen zusammen. Wie bei der Resonanzgruppen-Premiere Anfang Jahr wurde motiviert und engagiert diskutiert. Im Fokus standen dabei die Themen «Verwaltungsorganisation Standort Unterentfelden», «Vereine – Gebühren und Nutzungen» und «Gebühren generell».
Die Teilnehmenden zeigten sich angetan vom Projektfortschritt und schätzten den Konkretisierungsgrad mit konkreteren Zahlen und Informationen. Auch die gewonnenen Erkenntnisse dieses Treffens fliessen in die weitere Ausarbeitung des Detailkonzepts ein, wobei sowohl kritische als auch unterstützende Stimmen Berücksichtigung finden.
Die Zusammenfassung des Treffens ist hier einsehbar.
Sie möchten wissen, wer in der Resonanzgruppe dabei ist und/oder ein Mitglied direkt kontaktieren? Hier finden sie die entsprechenden Angaben.


Informationsanlass für Vereine aus Unterentfelden
Im Rahmen des Zusammenschlussprojekts «Zäme wachse» organisierte das Teilprojekt Vereine im November 2025 einen exklusiven Informationsanlass für die Vereine aus Unterentfelden und interessierte Resonanzgruppenmitglieder. Dabei stellten sich die Fachbereiche aus Aarau vor und standen im direkten Austausch unkompliziert für konkrete Fragen zur Verfügung.
Der Anlass im kleinen Rahmen bot die Möglichkeit, offene Punkte direkt zu klären und die Vernetzung der Vereine mit den Verantwortlichen des Projekts zu fördern. Um einen persönlichen Austausch zu gewährleisten, wurde der Informationsanlass bewusst im kleinen Rahmen und exklusiv für die Vereine aus Unterentfelden und interessierte Resonanzgruppenmitglieder durchgeführt.
Sollten Sie Fragen/Anregungen/Offenes für diesen Anlass und/oder zum Thema Vereine weitergeben wollen, wird um Meldung via E-Mail an info@zäme-wachse.ch gebeten.
Drittes Treffen der Resonanzgruppe
Die Resonanzgruppe des Projekts «Zäme wachse» fand sich am 6. Dezember 2025 zu ihrem dritten und letzten Treffen zusammen. Wie bei den beiden vorangehenden Terminen wurde motiviert und engagiert diskutiert. Im Fokus standen dabei die Themen Finanzen und Erwartungen an die Entscheidungsphase 2026.
Auch die gewonnenen Erkenntnisse dieses Treffens flossen in die finale Ausarbeitung des Detailkonzepts und in die Planung für 2026 mit ein, wobei sowohl kritische als auch unterstützende Stimmen Berücksichtigung fanden.
Die Zusammenfassung des Treffens ist hier einsehbar.


Detailkonzept ist veröffentlicht
Der Stadtrat Aarau und der Gemeinderat Unterentfelden haben das Detailkonzept für das Zusammenschlussprojekt «Zäme Wachse» verabschiedet. Damit erreicht das Projekt auf dem Weg zum möglichen Zusammenschluss der beiden Gemeinden einen bedeutenden Meilenstein.
Die aktuelle Verabschiedung verdeutlicht das gemeinsame Engagement für eine starke, handlungsfähige und attraktive Stadt, die das Beste aus beiden Gemeinden vereint – zum Wohle der ganzen Region Aarau.
Das Detailkonzept ist hier verfügbar. Es bildet die Grundlage für den Zusammenschlussvertrag und zeigt unter anderem auf:
- Welche organisatorischen Leitlinien in Bezug auf Behörden, Personal und Gebäude verfolgt werden.
- Wie die Kooperationen – darunter Schule, Badi und Feuerwehr – weiterentwickelt werden.
- Wie die Unterstützung der Vereine und die Durchführung der Brauchtümer gesichert werden.
- Wie die nächsten Schritte im Gesamtprojekt vorgesehen sind.
Das Konzept wurde in enger Zusammenarbeit zwischen Behörden, Verwaltungen und weiteren Anspruchsgruppen erarbeitet. Besonders erwähnenswert ist hierbei die externe Begleitgruppe (Resonanzgruppe) bestehend aus Vertreterinnen und Vertretern aus Bevölkerung, Vereinen und Politik sowie die interne Begleitgruppe (Feedbackgruppe) bestehend aus Mitarbeitenden beider Gemeinden.
Gemeinsame öffentliche Veranstaltung in Aarau
Die Partizipation der Bevölkerung ist im Zusammenschlussprojekt von zentraler Bedeutung.
Aus diesem Grund fand im Kultur- & Kongresshaus (KUK) in Aarau eine gemeinsame öffentliche Veranstaltung statt, die von rund 180 Teilnehmenden besucht und sehr geschätzt wurde. Im Zentrum der Diskussion standen die Meilensteine des Projekts in den Jahren 2024 und 2025 sowie die Inhalte des Detailkonzepts, insbesondere zu den Leitgedanken des Projekts, den Finanzen, den Liegenschaften, dem Personal, den Behörden, den Kommissionen und den Kooperationen. Zudem wurde ein Ausblick auf das Jahr 2026 mit der Phase der Abstimmungen sowie auf das Jahr 2027 mit der anschliessenden Umsetzungsphase gegeben. Weitere Schwerpunkte bildeten die Chancen und Herausforderungen eines Zusammenschlusses sowie eine offene Fragerunde mit der Projektsteuerung.
Die gemeinsame öffentliche Veranstaltung bot eine wertvolle Gelegenheit für einen offenen und transparenten Austausch, bei dem sich die Bevölkerung aktiv einbringen konnte – ein weiterer wichtiger Schritt in Richtung einer gemeinsamen Zukunft.
Die Unterlagen zur Veranstaltung sind hier zu finden.
Die nächste öffentliche Informationsveranstaltung findet am 18. Mai 2026 in Unterentfelden in der Bächlihalle vor der Gemeindeversammlung statt.


Vorbereitung und Durchführung Volksabstimmungen am 27. September 2026
Ab Januar 2026 startet die Ausarbeitung der Botschaft für den Einwohnerrat von Aarau sowie für die Gemeindeversammlung von Unterentfelden. Sie dient als Basis für die Volksabstimmung im September 2026 und muss vorher durch die politischen Instanzen beschlossen werden.
Terminplanung:
- 8. Juni 2026: Behandlung an der Gemeindeversammlung in Unterentfelden
- 22. Juni 2026: Behandlung in der Einwohnerratssitzung in Aarau
- 27. September 2026: Volksabstimmung der Bevölkerungen in Aarau und Unterentfelden
Zusätzlich zur gemeinsamen öffentlichen Veranstaltung vom 15. Januar 2026 sind an folgenden Terminen weitere Informationsveranstaltungen zu «Zäme wachse» geplant:
In Unterentfelden:
- am 18. Mai 2026, 19.00 Uhr vor der Gemeindeversammlung in der Bächlihalle (Eintreffen ab 18.45 Uhr)
- am 9. September 2026, 19.00 Uhr vor der Volksabstimmung in der Bächlihalle (Eintreffen ab 18.45 Uhr)
In Aarau:
- Am 2. September 2026, 19.00 Uhr vor der Volksabstimmung in der Aula der Berufsschule Aarau, Tellistrasse 58, 5001 Aarau (Eintreffen ab 18.45 Uhr)
Gemeinderat Unterentfelden tagt «extra muros» in Aarau
Im Rahmen des Zusammenschlussprojekts «Zäme wachse» hielt der fünfköpfige Gemeinderat Unterentfelden seine Sitzung am Montag, 9. März 2026, ausnahmsweise im Forum Schlossplatz Aarau ab.
Zuvor trafen sich der Stadtrat Aarau und der Gemeinderat Unterentfelden zu einem gemeinsamen Apéro im Aarauer Rathaus sowie einem Mittagessen im Restaurant Mürset, um sich auszutauschen.
Die «extra muros»-Sitzung des Aarauer Stadtrats in Unterentfelden unter Vorsitz von Stadtpräsident Dr. Hanspeter Hilfiker ist für den 1. Juni 2026 geplant.


Verabschiedung Vertrag zum Zusammenschluss und Botschaften an Einwohnerrat sowie Gemeindeversammlung durch Exekutiven
Der Stadtrat Aarau und der Gemeinderat Unterentfelden haben an ihren Sitzungen den Zusammenschlussvertrag zwischen Aarau und Unterentfelden verabschiedet. Das Projekt erreicht damit einen weiteren zentralen Meilenstein.
Vorgängig fand in den Monaten Januar und Februar 2026 die kantonale Vorprüfung des Zusammenschlussvertrags statt. Die Rückmeldungen des Kantons fielen positiv aus und führten lediglich zu wenigen kleineren Anpassungen bei der Zusammensetzung der Steuerkommission und bei der Wahl der Kommissionen der Ortsbürgergemeinde. Das Detailkonzept wurde ebenfalls entsprechend angepasst.
Der Zusammenschlussvertrag findet sich hier.
Mit diesem Schritt startet politisch der Entscheidungsprozess in den zwei Gemeinden:
- Der Stadtrat Aarau legt nun den Zusammenschlussvertrag der Finanz- und Geschäftsprüfungskommission (FGPK) und anschliessend dem Einwohnerrat vor. Angestrebt wird eine Beratung im Einwohnerrat am 22. Juni 2026. Die vorzulegende Botschaft findet sich auf der Webseite der Stadt Aarau.
- In Unterentfelden wird der Vertrag der Gemeindeversammlung vom 8. Juni 2026 vorgelegt. Um der Bevölkerung eine möglichst gute Vorbereitung zu ermöglichen, findet vorgängig (18. Mai 2026, ab 19.00 Uhr, Bächlihalle, Unterentfelden) eine öffentliche Informationsveranstaltung statt. Die vorzulegende Botschaft findet sich auf der Webseite der Gemeinde Unterentfelden.
Vorbereitung der Umsetzung und Umsetzungsphase
Bei einem «Ja» der Bevölkerungen von Aarau und Unterentfelden startet die Vorbereitung der Umsetzung sowie die Umsetzungsphase an sich.
Informationen folgen.
Faktischer Zusammenschluss Aarau-Unterentfelden per 1. Januar 2028
Informationen folgen.
Fragen & Antworten
Die kritische Auseinandersetzung und Partizipationsmöglichkeit im Zusammenschlussprojekt für die Einwohnerinnen und Einwohner ist der Projektsteuerung sehr wichtig. Nachfolgend sind deshalb die am häufigsten gestellten Fragen und Antworten aufgelistet. Diese werden laufend ergänzt und aktualisiert.
Verliert Unterentfelden nach dem Zusammenschluss politischen Einfluss?
Nein, Unterentfelden erhält klare Garantien für politische Teilnahme. Im Jahr 2027 finden im Wahlkreis Unterentfelden Ergänzungswahlen für die Übergangszeit von 2028-2030 statt. Dabei werden neun zusätzliche Einwohnerrätinnen und Einwohnerräte und ein Mitglied des Stadtrats aus Unterentfelden gewählt.
Später garantiert ein eigener Wahlkreis dem Stadtteil Unterentfelden acht Sitze für die Amtsperiode 2030–2033. Zudem stellt die sogenannte «Paritätische Kommission» während zehn Jahren sicher, dass die Anliegen des neuen Stadtteils gehört werden. Bei der Besetzung der Kommissionen wird ebenfalls auf eine angemessene Vertretung aus dem Stadtteil Unterentfelden geachtet. Der politische Einfluss bleibt erhalten und ist vertraglich abgesichert.
Bleiben lokale Traditionen wie das Äntefescht oder der 1. August erhalten?
Ja, das Äntefescht, die Bundesfeier, die Weihnachtsbaumbeleuchtung und alle weiteren Unterentfelder Anlässe sollen wie gewohnt durchgeführt werden. Die Stadt bekennt sich ausdrücklich dazu, dass Unterentfelden seine kulturelle Identität behält und die bestehenden Feste weiterhin gepflegt werden. Die Vereine spielen dabei eine zentrale Rolle als wichtige Träger des lokalen Gemeinschaftslebens. In diesem Zusammenhang unterstützt die Stadt die Gründung eines Stadtteilvereins Unterentfelden.
Wie werden Vereine künftig unterstützt?
Die Vereine erhalten während zwei Jahren mindestens dieselben Fördermittel wie heute. Anschliessend erfolgt die Förderung nach den städtischen Förderrichtlinien. Auch Räume wie das Gemeindehaus, das Staufferhaus oder die Bächlihalle stehen ihnen weiterhin vergünstigt oder kostenlos zur Verfügung. Der Stadtteil Unterentfelden hat während der Übergangszeit eine eigene Stimme in der Sport- und Kulturförderkommission der neuen Stadt.
Was passiert mit den bestehenden Kooperationen?
Die bestehenden Kooperationen bleiben grundsätzlich erhalten. Mit dem Zusammenschluss übernimmt die neue Stadt Aarau automatisch alle Rechte und Pflichten der bisherigen Gemeinden. Kooperationen, an denen heute beide Gemeinden beteiligt sind, werden unverändert weitergeführt. Kooperationen, an denen bisher nur Unterentfelden beteiligt war, bleiben per 1. Januar 2028 ebenfalls bestehen. In den ersten Jahren nach dem Zusammenschluss werden diese gezielt überprüft und, wo sinnvoll, schrittweise vereinfacht oder angepasst. So wird sichergestellt, dass die Leistungen für die Bevölkerung ohne Unterbruch weitergeführt werden und gleichzeitig langfristig effiziente Strukturen entstehen.
Zukünftige Schulorganisation
Per 1. Januar 2028 bleiben die Kreisschule Entfelden und die Kreisschule Aarau-Buchs bestehen. Die Stadt Aarau tritt an der Stelle von Unterentfelden in den Gemeindeverband der Kreisschule Entfelden ein. Unterricht, Schulwege und Standorte bleiben gleich.
Ab 2027 wird eine neue, einheitliche Schulorganisation für die neue Stadt Aarau geprüft, mit dem Ziel, kurze Wege für Schülerinnen und Schüler zu erhalten, Doppelspurigkeiten zu reduzieren und langfristig eine moderne, einheitliche Schulstruktur zu schaffen. Die Kindergarten- und Primarschulstandorte in den Stadtteilen bleiben dabei erhalten. Der Erhalt der Oberstufenstandorte in Buchs und Oberentfelden soll dabei auch unterstützt werden. Im Vordergrund steht die Prüfung der Auflösung der Kreisschule Entfelden zugunsten einer Zusammenarbeit mit der Gemeinde Oberentfelden auf Vertragsbasis, die sich auf die Oberstufe fokussiert. Die Primarschule wird bei diesem Szenario von der Stadt Aarau und der Gemeinde Oberentfelden getrennt geführt.
Frei- und Hallenbad Entfelden
Das Frei- und Hallenbad bleibt als Genossenschaft bestehen. Aarau übernimmt die Beteiligung Unterentfeldens in der Genossenschaft und tritt in den bestehenden Betreibstvertrag ein. Die Finanzierung wird so präzisiert, dass weiterhin nur die Einwohnerzahlen des Stadtteils Unterentfelden für die Finanzierung durch die Stadt Aarau zählen. Das Bad bleibt vollumfänglich erhalten, und auch die heutige regionale Zusammenarbeit bleibt bestehen.
Mittelfristig wird die Organisation des Frei- und Hallenbads gemeinsam mit Oberentfelden vereinfacht, was bereits heute geplant ist und unabhängig von einem Zusammenschluss vorgesehen ist.
Feuerwehr Entfelden-Muhen
Per 1. Januar 2028 bleibt Unterentfelden Teil der Feuerwehr Entfelden-Muhen, die Stadt Aarau tritt in den Gemeindeverband ein. Das Einsatzgebiet und die Standorte bleiben gleich.
Diese Organisationsvariante bringt für die neue Stadt Aarau neben organisatorischen Doppelspurigkeiten vor allem finanzielle Nachteile. Deshalb wird zeitnah nach dem Zusammenschluss ein Projekt zur Prüfung weiterer Organisationsvarianten initiiert. Angestrebt wird ein gemeinsames Projekt mit den Gemeinden Muhen und Oberentfelden. Im Vordergrund steht die Prüfung einer Integration des Stadtteils Unterentfelden in die Feuerwehrorganisation Aarau sowie der Zusammenschluss der zwei Feuerwehrorganisationen zu einer regionalen Organisation (unter dem Vorbehalt des Interesses der weiteren Verbandsgemeinden).
Jugendarbeit Entfelden-Muhen
Der Vereine Jugendarbeit Entfelden-Muhen bleibt per 1. Januar 2028 bestehen. Aarau übernimmt die Mitgliedschaft der Gemeinde Unterentfeldens. Die bestehenden Angebote vor Ort bleiben erhalten.
Mittelfristig wird jedoch mit den Gemeinden Muhen und Oberentfelden eine Zusammenarbeit auf Vertragsbasis angestrebt. Dies vereinfacht die Organisation, ohne auf die etablierten Standorte verzichten zu müssen.
Spitex Suhrental Plus
Die Spitex-Leistungen im Stadtteil Unterentfelden werden per 1. Januar 2028 unverändert von der Spitex Suhrental Plus sichergestellt. Aarau übernimmt die heutige Leistungsvereinbarung Unterentfeldens.
Mittelfristig wird geprüft, ob der Stadtteil Unterentfelden, wie Aarau selbst, über die Spitex Region Aarau betreut werden soll.
Betreibungsamt
Die heutige Kooperation der Gemeinde Unterentfelden mit dem Betreibungsamt Oberentfelden wird per 1. Januar 2028 aufgelöst und die Fälle der heutigen Gemeinde Unterentfelden wechseln ins regionale Betreibungsamt Buchs. Für die Bevölkerung ändert sich wenig, ausser dass Abläufe künftig in Buchs zentralisiert sind. Diese Kooperation wird bereits per 1. Januar 2028 angepasst, weil die Umsetzung einfach ist und aus organisatorischer Sicht sinnvoll ist.
Was empfehlen Stadtrat und Gemeinderat der Bevölkerung beider Gemeinden?
Ein Zusammenschluss bringt konkrete Vorteil: Die Handlungsfähigkeit der neuen Stadt soll stärker sein und die Region insgesamt attraktiver machen. Durch gebündelte Ressourcen kann die Verwaltung effizienter arbeiten, Dienstleistungen können qualitativ verbessert und langfristig stabil finanziert werden. Durch diese Synergien sparen die beiden Gemeinden jährlich rund 800 000 Franken ein. Aus regionaler Perspektive soll die neue und grössere Gemeinde stärker auftreten können. Etwa bei Infrastrukturvorhaben, Standortmarketing oder wirtschaftlicher Entwicklung. Die Stärken beider Gemeinden werden verbunden, um die Lebensqualität für die gesamte Bevölkerung nachhaltig zu erhöhen. Insgesamt überwiegen die Vorteile eines Zusammenschlusses klar. Aus diesen Gründen empfehlen der Gemeinderat Unterentfelden und der Stadtrat Aarau dem Zusammenschluss zuzustimmen.
Was bedeutet der Zusammenschluss für die lokale Identität der Gemeinden?
Die Identität der beiden Gemeinden bleibt erhalten und wird bewusst gepflegt. Bräuche, Vereine und historisch gewachsene Gemeindekulturen sollen weiterhin bestehen und in der neuen Gemeinde sichtbar bleiben. Das Konzept betont, dass beide Gemeindekulturen gleichwertig eingebracht werden sollen. Die gemeinsame Gemeinde soll dadurch nicht vereinheitlicht werden, sondern mehrere lebendige Quartieridentitäten beibehalten und stärken. Unterentfelden behält seine eigene Geschichte, sein Gemeinschaftsleben und seine Feste, Bräuche und seine Vereine.
Was bedeutet der Zusammenschluss für die Finanzen?
Für Unterentfelden wirkt sich der Zusammenschlusspositiv aus: Der Steuerfuss sinkt von heute 113 Prozent auf 96 Prozent. Die direkten Steuereinnahmen aus dem Stadtteil fallen dadurch zunächst etwas tiefer aus, doch gleichzeitig entsteht dank dem tieferen Steuerfuss ein Standortvorteil, der mittelfristig neue Einwohnerinnen, Einwohner und Unternehmen anziehen kann (dynamischer Effekt). Durch Synergien in Verwaltung, IT, Infrastruktur und Gremien reduziert sich der jährliche Aufwand um rund 800 000 Franken.
Der Zusammenschluss ist für die Stadt Aarau finanziell gut tragbar. Durch die Vereinheitlichung des Steuerfusses gilt künftig auch im Stadtteil Unterentfelden der Aarauer Steuerfuss von 96 Prozent. Daraus resultieren rechnerisch Steuermindereinnahmen von rund 1,7–1,8 Mio. Franken, die jedoch zu einem grossen Teil durch Synergien ausgeglichen werden. Der jährliche Minderaufwand aus Verwaltung, IT, Organisation und Gremien beträgt rund 800 000 Franken.
Zusätzlich stärkt der Zusammenschluss die wirtschaftliche Attraktivität der Stadt, was mittelfristig zu positiven dynamischen Effekten bei Bevölkerung und Steuersubstrat führen kann. Der Kanton unterstützt den Zusammenschluss mit 2,7 Mio. Franken, wovon nach Abzug der Umsetzungskosten rund 1,3 Mio. Franken für die Weiterentwicklung der neuen Stadt zur Verfügung stehen.
Der konsolidierte Finanzplan zeigt, dass die finanzielle Stabilität Aarau gewahrt bleibt. Gleichzeitig gewinnt die Stadt an Grösse, Planungssicherheit und Handlungsfähigkeit, um künftige Investitionen effizient gemeinsam zu realisieren.
Was passiert mit Gebühren wie Abfall, Wasser und Abwasser?
Abfallgebühren
Die Abfallentsorgung wird nach dem Zusammenschluss vollständig durch den Werkhof Aarau übernommen. Die Gebührenstrukturen von Aarau und Unterentfelden sind bereits heute sehr ähnlich: Unterschiede bei einzelnen Positionen (z. B. Grundgebühr vs. Grüngutgebühren) gleichen sich insgesamt aus. Mit dem Zusammenschluss gilt das Abfallreglement der Stadt Aarau. Für die Einwohnerinnen und Einwohner von Unterentfelden resultieren dadurch jährliche Abfallgebühren in etwa im gleichen Umfang wie bisher. Es sind keine spürbaren Mehrkosten zu erwarten.
Abwassergebühren
Im Bereich Abwasser gelten in beiden Gemeinden aktuell unterschiedliche Reglemente. Diese bleiben zunächst auch nach dem Zusammenschluss bestehen. Unterentfelden muss ihre Abwasserreglemente aufgrund kantonaler Vorgaben ohnehin anpassen, unabhängig von einem Zusammenschluss. Die Einführung verursachergerechter, flächenabhängiger Gebühren ist dabei zwingend. Eine Vereinheitlichung der Reglemente im Stadtteil Unterentfelden erfolgt erst zu einem späteren Zeitpunkt, sobald die notwendigen Datengrundlagen vollständig integriert sind. Kurzfristig entstehen keine zusätzlichen Belastungen durch den Zusammenschluss.
Wassergebühren
Die Wasserversorgung von Aarau wird durch die Eniwa AG betrieben, jene von Unterentfelden geht mit dem Zusammenschluss ebenfalls an die Eniwa AG über. Bereits heute sind die Verbrauchsgebühren pro Kubikmeter gleich. Unterschiede bestehen vor allem bei den Grundgebühren. In Unterentfelden besteht jedoch ein erheblicher Investitionsbedarf (u. a. Reservoir und Leitungssanierungen), was auch ohne Zusammenschluss zu steigenden Gebühren führen würde. Nach dem Zusammenschluss werden die Wassergebühren im Stadtteil Unterentfelden an das Aarauer System angeglichen. Dies sorgt langfristig für eine stabile, einheitliche und planbare Gebührenstruktur, ohne dass markante Mehrbelastungen erwartet werden.
Über alle drei Bereiche hinweg gilt:
Der Zusammenschluss führt nicht zu markanten zusätzlichen Gebühren. Vielmehr bringt die mittelfristige Vereinheitlichung der Reglemente Transparenz, Vergleichbarkeit und Planungssicherheit, wobei Kostenentwicklungen grösstenteils durch allgemeine Investitionserfordernisse und kantonale Vorgaben bestimmt sind, nicht durch den Zusammenschluss selbst.
Was ändert sich im Bereich Personal?
Alle Mitarbeitenden der heutigen Gemeinde Unterentfelden werden übernommen und während zwei Jahren bleiben ihr Lohn und Pensum garantiert. Der Übergang wird sorgfältig begleitet, damit alle Beteiligten wissen, was auf sie zukommt und die Mitarbeitende erhalten neue Entwicklungsmöglichkeiten.
Was ändert sich im Bereich IT?
Die IT-Systeme werden vereinheitlicht und auf die Infrastruktur der Stadt Aarau migriert. Damit entfallen heutige Doppelspurigkeiten, und es ergeben sich Einsparungen bei Software- und Hardwarekosten. Die Migration erfolgt während der Umsetzungsphase bis Anfang 2028, wobei die Daten sorgfältig übertragen und Prozesse schlank integriert werden. Für die Bevölkerung bedeutet dies bessere digitale Services und vereinfachte Abläufe.
Müssen Unterentfelderinnen und Unterentfelder künftig nach Aarau zur Verwaltung?
Die Verwaltung wird an den drei bestehenden Standorten in Aarau konzentriert. Das Gemeindehaus Unterentfelden wird weiterhin zu öffentlichen Zwecken genutzt. Zum Beispiel als Urnenstandort bei Abstimmungen. Zusätzlich wird auch die Einrichtung eines elektronischen Schalters oder eines Sitzungszimmers für Termine mit der Stadtverwaltung geprüft.
Was passiert mit Gemeindehaus und Bächlihalle?
Das Gemeindehaus bleibt ein öffentliches Gebäude, welches weiterhin zugänglich für Vereine, Anlässe bleibt. Eine schulergänzende Nutzung ist ebenfalls denkbar. Die Bächlihalle wird wie geplant saniert. Weil keine zusätzlichen Verwaltungsräume mehr nötig sind, entfallen rund 14 Mio. Franken der ursprünglich vorgesehenen Investitionen. Das ist ein direkter finanzieller Vorteil des Zusammenschlusses. Beide Gebäude bleiben wichtige Identitätsorte für den Stadtteil Unterentfelden.
Was passiert aktuell in Aarau und Unterentfelden zur Vorbereitung der Abstimmung am 27. September 2026?
Aarau und Unterentfelden arbeiten eng zusammen, um die Abstimmung vom 27. September 2026 vorzubereiten. Im Einwohnerrat und in der Gemeindeversammlung werden die Entscheidungen im Juni 2026 gefällt. Parallel dazu laufen weitere Vorbereitungen für einen möglichen Zusammenschluss: Es gibt einen abgestimmten Projektzeitplan und beide Gemeinden arbeiten an Übergangsregelungen für Behörden und Organisation, damit ab dem 1. Januar 2028 alles reibungslos funktioniert. Die Bevölkerung wird an mehreren öffentlichen Informationsanlässe im Frühjahr und Sommer 2026 informiert, kann direkt Fragen stellen und so bei ihrer Meinungsbildung unterstützt.
Wie läuft der Prozess nach einem Ja zum Zusammenschluss weiter?
Bei einem «Ja» startet im vierten Quartal 2026 die Umsetzungsphase: Die Verwaltungen beider Gemeinden werden zusammengeführt, die Mitarbeitende eingebunden und die rechtlichen Grundlagen vereinheitlicht. Für die Bevölkerung ändert sich im Alltag vorerst noch wenig. Am 2027 finden die Ergänzungswahlen im Wahlkreis Unterentfelden statt. Der Zusammenschluss tritt per 1. Januar 2028 in Kraft. Bis dahin werden alle Beteiligten laufend informiert.
Wie kann ich mich weiter informieren oder Fragen stellen?
Die Bevölkerung kann sich über mehrere Kanäle informieren:
- öffentliche Informationsveranstaltungen, an denen die Projektsteuerung Fragen beantwortet,
- die Projektwebsite zäme‑wachse.ch mit aktuellen Unterlagen,
- sowie Informationskanäle der Stadt Aarau und Gemeinde Unterentfelden.
Insbesondere der nächste Informationsanlass vom 18. Mai 2026 in Unterentfelden und die beiden Informationsanlässe am 2. September 2026 und am 9. September 2026 bietet der Bevölkerung die Möglichkeit, sich eingehend über den Projektstand zu informieren und direkt mit Verantwortlichen zu sprechen.
3. Q&A Video
Mit dem dritten Q&A-Video (Fragen-und-Antworten-Video) wird das Informationsformat zum Projekt «Zäme wachse – Zusammenschluss Aarau-Unterentfelden» fortgesetzt. Auch in diesem Video werden zentrale Fragen beantwortet – etwa zum Zeitplan, zur weiteren Rolle der Bevölkerung und zum Steuerfuss ab 2028.
Werfen Sie jetzt mit einem Klick auf das Bild einen Blick auf die nächsten Fragen und Antworten:
2. Q&A Video
Mit dem zweiten Q&A-Video (Fragen-und-Antworten-Video) wird das Informationsformat zum Projekt «Zäme wachse – Zusammenschluss Aarau-Unterentfelden» fortgesetzt. Auch in diesem Video werden zentrale Fragen beantwortet – etwa zu Arbeit der Behörden, zu Vereinen und zu Gebühren ab 2028.
Werfen Sie jetzt mit einem Klick auf das Bild einen Blick auf die nächsten Fragen und Antworten:
- Q&A Video
Mit dem ersten Q&A-Video (Fragen und Antworten-Video) wird ein neues Informationsformat zum Projekt «Zäme wachse – Zusammenschluss Aarau-Unterentfelden» gestartet. Ziel dieser Videos ist es, zentrale Fragen rund um das Projekt transparent zu beantworten und die Bevölkerung aktiv in den Prozess einzubeziehen.
Werfen Sie jetzt mit einem Klick auf das Bild einen Blick auf die ersten drei Fragen und Antworten:
Wann findet der tatsächliche Zusammenschluss statt?
Wie kann ich mich als Einwohnerin, Einwohner, als Unternehmen, Ortsbürgerin, Ortsbürger, Verein oder Partei in das Zusammenschlussprojekt einbringen?
Einerseits ist genau dafür das Instrument der Resonanzgruppe vorgesehen. Denn um das Zusammenschlussprojekt Aarau-Unterentfelden möglichst breit abzustützen und stets in enger Abstimmung mit der Bevölkerung und den lokalen Interessengruppen voranzubringen, wird grosser Wert auf die Bildung ebendieser Resonanzgruppe gelegt. Die Bevölkerung erhält so die Möglichkeit, sich aktiv an der Ausarbeitung dieses Vorhabens beteiligen zu können und die Entwicklung ihrer Gemeinde mitzugestalten. Um innerhalb der Resonanzgruppe eine möglichst grosse Vielfalt zu gewährleisten, erfolgt die Auswahl der Teilnehmenden teilweise per Auslosung.
Die Meldung zum Auslosungsverfahren für die Resonanzgruppe ist abgeschlossen (30.11.2024).
Die Resonanzgruppe setzt sich aus 31 Personen zusammen und trifft sich 3 Mal im Jahr 2025: im Februar, im August und im Dezember.
Andererseits besteht für die Bevölkerung sowie die betroffenen Interessengruppen jederzeit die Möglichkeit, die Projektsteuerungsgruppe zu kontaktieren. Diese legt grossen Wert darauf, dass sowohl positive als auch negative Stimmen und Kritik ernst genommen und seriös bearbeitet werden.
Rückmeldungen an die Projektsteuerung können via Kontaktformular angebracht werden.
Die nächste öffentliche Informationsveranstaltung findet am 15. Januar 2026 im Kultur & Kongresshaus (KUK) Aarau, Saal 1, statt. Das Eintreffen der Teilnehmenden ist ab 17.30 Uhr vorgesehen, Veranstaltungsbeginn ist 18.30 Uhr (maximale Dauer bis 21.00 Uhr). Im Rahmen der Informationsveranstaltung werden aktuelle Infos zum Zusammenschlussprojekt vermittelt. Ergänzend sind ein Rückblick sowie ein Ausblick und eine offene Fragerunde geplant.
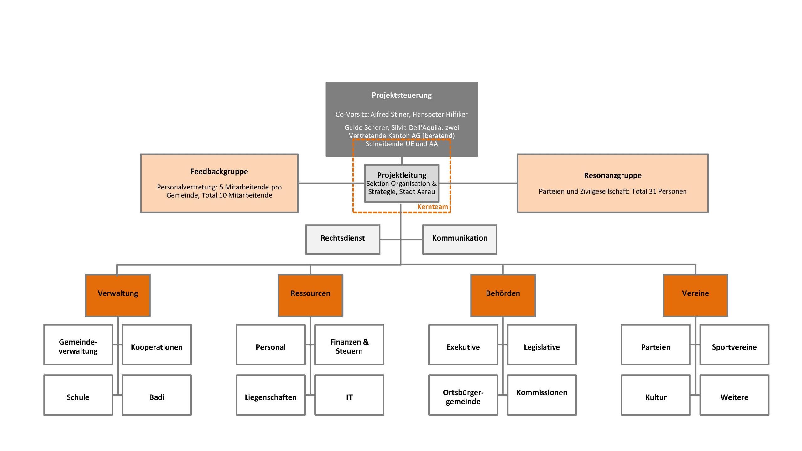
Wie ist das Projekt organisiert?
Was sind die Leitlinien des Projekts und weshalb heisst es «Zäme wachse»?
Der Prozess des Zusammenschlusses von Aarau und Unterentfelden, der die Gemeinschaft und Stärke zweier dynamischer Gemeinden bündelt, soll jederzeit durch Transparenz und offene Kommunikation geprägt sein. Uns ist wichtig, dass alle Einwohnerinnen und Einwohner umfassend informiert sind und aktiv in den Diskurs eingebunden werden. Die beiden Gemeinden begegnen sich dabei auf Augenhöhe, nehmen jede Stimme gleich ernst und sehen darin den Grundstein für eine erfolgreiche Integration und Zukunftsgestaltung.
Unser gemeinsames Ziel ist es, eine lebenswerte, starke Gemeinschaft zu schaffen, die bestens für die Herausforderungen der Zukunft gerüstet ist. Dabei sind wir uns bewusst, dass Kritik und Zweifel natürliche Bestandteile eines solchen Prozesses sind. Wir stellen uns diesen offen und nutzen sie als Chance, unseren Weg kontinuierlich zu verbessern und dynamisch anzupassen. Unsere Entscheidungen und Massnahmen richten sich stets darauf aus, langfristig und zukunftsorientiert zu handeln.
Wir sehen diesen Zusammenschluss als ideale Gelegenheit, um aus einer Position der Stärke heraus zu agieren und die Zukunft aktiv zu gestalten. Dabei ist es unser Anliegen, bewährte Strukturen und funktionierende Konzepte beizubehalten, um den Übergang für alle Beteiligten so reibungslos wie möglich zu gestalten. Wir stehen geschlossen hinter dieser Entscheidung und sind überzeugt, dass es uns die Vereinigung unserer Kräfte, Ressourcen und Visionen ermöglicht, grösser gedachte Projekte und Vorhaben zu realisieren, die für jede Gemeinde allein unerreichbar/schwer realisierbar wären.
Letztendlich wollen wir durch diesen Zusammenschluss nicht nur eine neue administrative Einheit schaffen, sondern eine starke, vereinte Gemeinde, die ihre Geschichte würdigt und gemeinsam eine vielversprechende Zukunft schreibt.
Wir wollen «zämewachse» und «zäme wachse».
Wer gehört zur Resonanzgruppe und wie kann ich diese Personen kontaktieren, wenn ich ihnen etwas zur Weitergabe für die nächste Sitzung zukommen lassen möchte?
Die Mitglieder der Resonanzgruppe sind hier aufgeführt, teils mit direkter E-Mail-Adresse. Falls keine direkte E-Mail-Adresse angegeben ist, können Sie Ihre Nachricht an info@zäme-wachse.ch senden. Von dort aus wird sie entweder an die gesamte Resonanzgruppe oder gezielt an eine einzelne Person weitergeleitet.
Wie wurden im bisherigen Projektverlauf die inhaltlichen Ausrichtungen von «Zäme wachse» entschieden? Wo ist einsehbar, welche Themen nach einem allfälligen Zusammenschluss im Fokus stehen werden?
Die inhaltlichen Ausrichtungen wurden im Rahmen des Grobkonzepts sowie des Detailkonzepts festgehalten. Beide Dokumente sind sowohl durch die Projektsteuerung als auch durch den Stadtrat von Aarau sowie den Gemeinderat von Unterentfelden verabschiedet worden.
Das Grobkonzept enthält die aktuelle Ist-Situation in beiden Gemeinden sowie die grobe Skizzierung, wie die angestrebte Situation hinsichtlich aller Teilprojekte von «Zäme wachse» künftig aussehen könnte. Es bietet damit eine erste inhaltliche Grundlage dafür, wie ein Zusammenschluss konkret ausgestaltet werden könnte. Es enthält zudem die von beiden Exekutiven verabschiedeten Überführungsgrundsätze für das Verwaltungspersonal, die Transparenz, Fairness und soziale Verträglichkeit im Zusammenschlussprozess gewährleisten sollen.
Das Grobkonzept dient als Basis für das Detailkonzept, das plangemäss im Laufe des Jahres 2025 unter Einbezug der Rückmeldungen aus Bevölkerung, Veranstaltungen sowie Resonanz- und Feedbackgruppen ausgearbeitet wurde.
Das Detailkonzept wiederum bildet die Grundlage für den Zusammenschlussvertrag. Es zeigt unter anderem auf:
- Welche organisatorischen Leitlinien in Bezug auf Behörden, Personal und Gebäude verfolgt werden.
- Wie die Kooperationen – darunter Schule, Badi und Feuerwehr – weiterentwickelt werden.
- Wie die Unterstützung der Vereine und die Durchführung der Brauchtümer gesichert werden.
- Wie die nächsten Schritte im Gesamtprojekt vorgesehen sind.
Das Detailkonzept wurde in enger Zusammenarbeit zwischen Behörden, Verwaltungen und weiteren Anspruchsgruppen erarbeitet. Besonders erwähnenswert ist hierbei die externe Begleitgruppe (Resonanzgruppe) bestehend aus Vertreterinnen und Vertretern aus Bevölkerung, Vereinen und Politik sowie die interne Begleitgruppe (Feedbackgruppe) bestehend aus Mitarbeitenden beider Gemeinden.
Die beiden Dokumente finden sich unter nachfolgenden Links:
Wie stellen die beiden Gemeinden sicher, dass ihre Mitarbeitenden im Zusammenhang mit «Zäme wachse» weiterhin über attraktive Zukunftsperspektiven verfügen und nicht etwa Unsicherheiten verspüren?
Die Mitarbeitenden beider Gemeinden sind für die Projektsteuerung von «Zäme wachse» von zentraler Bedeutung. Es war dem Projektteam von Anfang an ein Anliegen, den Mitarbeitenden beider Verwaltungen frühzeitig Sicherheit, Stabilität und eine klare Zukunftsperspektive aufzuzeigen. Aus diesem Grund haben sowohl der Stadtrat von Aarau als auch der Gemeinderat von Unterentfelden die Überführungsgrundsätze beschlossen.
Die Überführungsgrundsätze sorgen dafür, dass ein Zusammenschluss der beiden Gemeinden transparent, fair und sozial verträglich erfolgt. Sie beinhalten klare Leitplanken für die Überführung des Personals und bieten verbindliche Rahmenbedingungen für den weiteren Verlauf des Projekts.

